中新天华会计师事务所

您好,欢迎光临中新天华会计师事务所

无形资产评估
高新认定
上市审计
您现在的位置:首页 / 新闻资讯 / 热点资讯

代理记账业务,要小心啦!4月30日截止,不处理会违法的!

发布时间:2022-04-27 15:28

马上月底了,2件紧急事要提醒大家:

1、由单位代为办理个税汇算清缴的,员工应在2022年4月30日前与单位以书面或者电子等方式进行确认。

2、禁止代理记账!4月30日前,所有机构必须完成这项工作!财政部刚刚通知,否则...



财务请马上转给员工

4月30日之前务必完成这件事

图片图片

由单位代为办理个税汇算清缴的,纳税人应在2022年4月30日前与单位以书面或者电子等方式进行确认,未在规定时间内书面确认,后果很严重!

代办流程如下:员工登录电子税务局 → 公众服务 → 表单下载。

图片

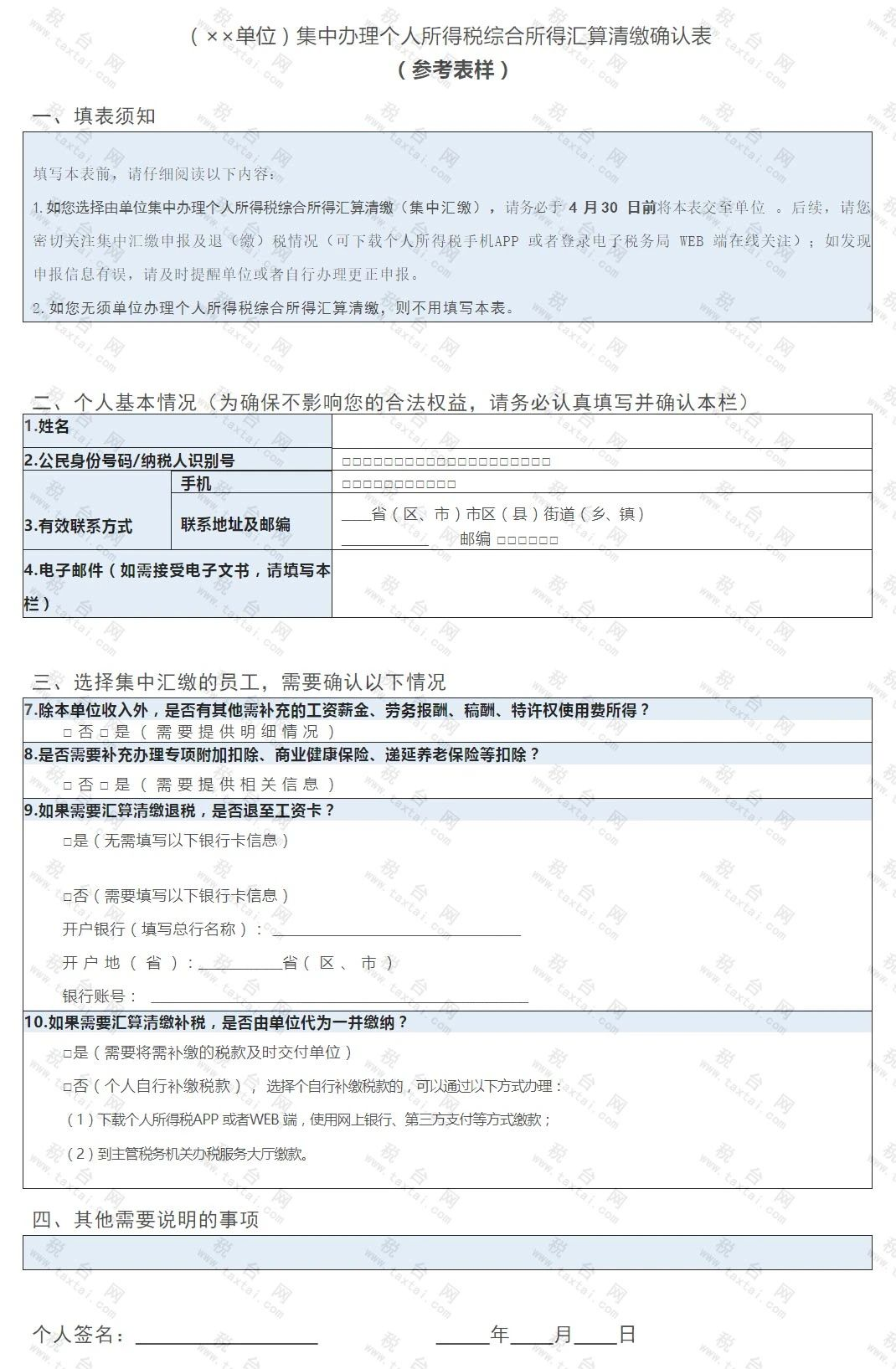
表单样式如下

图片

上表为某税局的参考表样,仅供参考。

注意:

1、由单位代为办理的,纳税人应在次年4月30日前与单位进行确认。

2、增加了电子确认方式,即纳税人可通过电子邮件、短信、微信等进行确认,与书面方式有同等法律效力。

注意了,完成确认后,纳税人需要将除本单位以外的2021年度全部综合所得收入、扣除、享受税收优惠等信息资料如实提供给单位,并对信息的真实性、准确性、完整性负责

3、根据政策规定,申报表及相关收入、扣除等资料,需自年度汇算期结束之日起留存5年。

4、纳税人未与单位确认请其代为办理的,单位不得代办。

5、全日制学历教育的实习生可以要求单位代办。


6月30日前必须完成

否则将被罚款,影响个人信用!

近期,小编跟进了有关个税汇算清缴的内容,收到了很多类似下面的留言:

图片图片

注意了,个税年度汇算申报后,如果你需要补税,请在2022年6月30日前补缴税款,否则将面临每日万分之五加收滞纳金。

图片

且,今年税务局发布个税汇算最新公告新增:年度汇算需补税的纳税人,年度汇算期结束后未足额补缴税款的,税务机关将依法加收滞纳金,并在其《个人所得税纳税记录》中予以标注。

图片图片



收藏!个税汇算清缴,最全攻略!

具体哪些人需要办理汇算清缴?哪些属于综合所得?有什么扣除项目?如何计算?如何申报?请看我们总结的思维导图:

图片



撤销代理记账资格,行业要规范!


图片

政策要点如下:

1、相关规定:《代理记账管理办法》(财政部令第98号)第十六条关于代理记账机构应当于2022年4月30日之前向审批机关报送代理记账机构基本情况表、专职从业人员变动情况的有关规定,组织本地区县级以上财政部门加强对备案信息真实性、规范性、完整性的审核。 

2、范围:2021年12月31日前已取得代理记账资格的代理记账机构和已办理备案登记的分支机构,以及已注册在自由贸易试验区内的代理记账机构和分支机构,应当于2022年4月30日前通过全国代理记账机构管理系统向财政部门进行年度备案。

代理记账机构和分支机构于2021年12月31日前跨原财政部门管辖地迁移办公地点的,应向其迁入地财政部门进行年度备案。 

3、审批:对于代理记账机构提交的备案材料不符合要求的,财政部门应当予以退回,并一次性告知需要补正的全部内容;对于未按要求进行年度备案的,财政部门应当责令其限期整改,拒不整改的,列入重点关注名单并向社会公示,提醒其履行有关义务;对于已取得代理记账许可证书但未能持续符合代理记账资格条件的,财政部门应当责令其在60日内整改,逾期仍达不到规定条件的,由财政部门撤销其代理记账资格。 



满足哪些条件才能代理记账?

做代理记账,必须取得以下两个证:

第一个是工商部门核发的《营业执照》,就相当于我们私人的身份证

第二个是《代理记账许可证》,要通过财政局严格的审核才能拿到的。

除了要求取得上述两个证外, 对记账人员、代理机构内部管理等都有要求,具体我们准备了一张导图,建议收藏:

图片



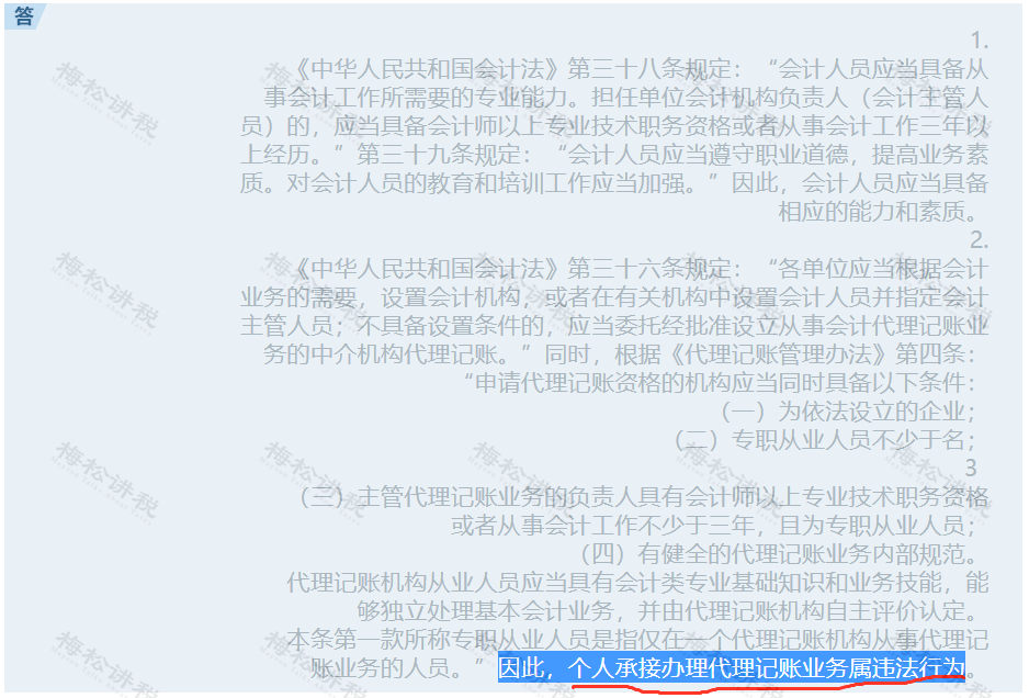
财政部明确了!禁止个人代理记账!

个人可以代理记账吗?

对于这个问题,财政部给出了明确的答复:个人承接办理代理记账业务属于违法。

图片图片

很多人又有疑问了,我个人代理记账收入,全部申报纳税也不行吗?反正也不涉及偷漏税~

对于此疑问,财政部也给出了明确答复:个人代理记账违法了会计法的相关规定,未经批准从事代理记账业务的单位或者个人,有相关部门依法查处。

图片图片

其实,早在之前财政部发布的《财政部关于修改<代理记账管理办法>等2部部门规章的决定》中就给出来明确规定:代理记账必须是依法设立的企业,个人代账不受法律保护!

简言之,不管你的代理记账收入有没有缴税,个人承接办理代理记账都是属于违法的。



热线:4006782020