中新天华会计师事务所

您好,欢迎光临中新天华会计师事务所

无形资产评估
高新认定
上市审计
您现在的位置:首页 / 新闻资讯 / 热点资讯

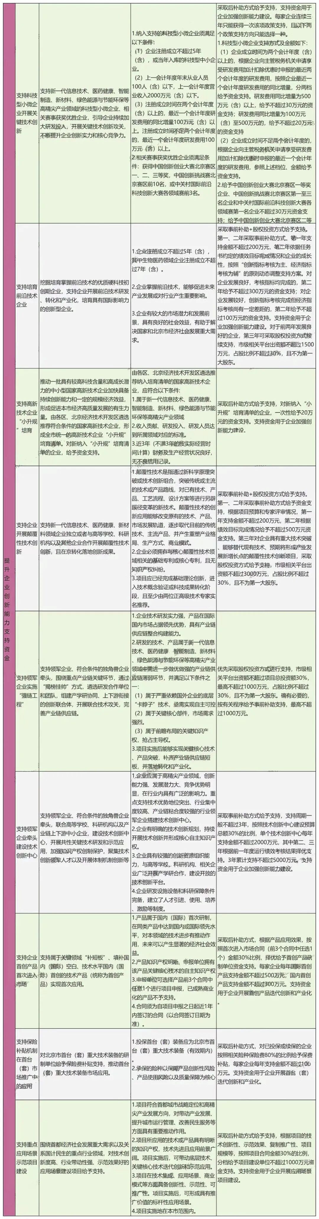
政府补贴最高5000万 | 研发费用补贴、小升规、标准化、金融等14类59项内容,17亿财政资金支持项目集中发布

发布时间:2022-06-20 15:00

6月16日下午,北京市科委、中关村管委会召开新闻通气会,发布、解读中关村示范区“1+5”系列资金支持政策,2022年预计投入财政资金17亿元左右,5个资金政策共14个支持方向、59项支持内容“1+5”系列资金支持政策制定内容,对各类资金支持比例和额度做出明确规定,便于创新主体理解和把握。

普惠类的支持措施,尽量做到“达标即享”“免申即享”。例如支持科技型小微企业研发补助“达标即享”、高新技术企业“小升规”资助“免申即享”、孵化器减免中小微企业房租补贴“多级联享”等。在实施过程中,突出“放管服”,结合信息系统的使用,不断改进资金申请和支持方式,有效减轻申报主体填报负担,进一步提升企业获得感。

北京市高新技术企业服务平台编辑为了让更多企业了解59项支持内容,将项目名称、支持内容、支持条件、支持方式和金额汇总,供相关单位和人员参考。

资金政策支持对象为注册在中关村示范区范围内的企业、高等学校、科研机构、服务机构及社会组织,其中企业是指国家高新技术企业和中关村高新技术企业。符合支持条件的注册在北京市其他地区的创新主体参照执行。

符合相关资金政策支持的创新创业主体,可关注国际科技创新中心网络服务平台(http://www.ncsti.gov.cn/)进行申报。

图片图片图片图片图片图片


热线:4006782020