中新天华会计师事务所

您好,欢迎光临中新天华会计师事务所

无形资产评估
高新认定
上市审计
您现在的位置:首页 / 新闻资讯 / 热点资讯

代理记账需注意,7月份社保缴费基数上调,工资又少了

发布时间:2022-06-22 17:19

工资、公积金、养老金都将跟着变!7月起,社保基数要上调啦!

以青岛为例:

图片

青岛统计局最新公布的数据显示:2021年全市单位就业人员年平均工资为86460元,同比增长6.4%。其中,全市单位在岗职工年平均工资为86929元,同比增长6.2%。

1.什么是平均工资?

社会平均工资,简称平均工资,通常指某一地区或国家一定时期内(通常为一年)全部职工工资总额除以这一时期内职工人数后所得的平均工资。

图片

该文件中明确:

各省应以本省城镇非私营单位就业人员平均工资和城镇私营单位就业人员平均工资加权计算的全口径城镇单位就业人员平均工资,核定社保个人缴费基数上下限。

2.平均工资如何影响你的社保权益?

图片图片图片图片图片



社保缴费基数如何确定?
可以按最低工资缴纳社保吗?

根据《关于规范社会保险缴费基数》的相关文件中明确:

职工的社保缴费基数一般是按职工上一年度月平均工资(或个人上月工资)来确定,职工工资越高,社保缴费基数就会越高。

同时,该文件也对社保缴费基数规定了上下限,具体来说:

下限:缴费基数低于各地规定的最低缴费基数(当地社平工资的60%),就按照最低缴费基数缴纳社保;

上限:如果缴费基数高于各地规定的最高缴费基数(当地社平工资的300%),就按照最高缴费基数缴纳社保。

所以说,最低工资标准仅是法律规定的社保缴费最低限额,不是缴费基数,按最低工资缴纳社保是不合法的。

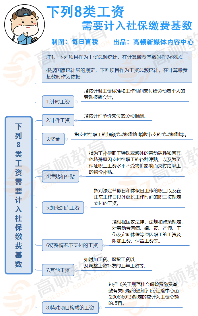
注意:下列8类工资需要计入社保缴费基数

图片



警惕!这7种情形,违法!
企业请对照自查!

图片图片图片图片图片图片图片



社保违法成本大!
但,这些人可以不用交社保

社保不缴、少缴、代缴社保,虽说减少了一部分成本,但是所带来的风险远远大于获得的收益,得不偿失!

1.社保未缴或未足额缴纳等行为:员工有权要求补缴,增加劳动纠纷风险;

2.未缴纳期间,员工发生工伤等意外情况,企业必须承担责任;

3.未缴社保:员工有权随时单方解除劳动合同,并要求一定的经济赔偿;

4.未依法缴纳社保还会面临扣押、查封、拍卖等强制征收法律风险;

5.未按规定缴纳社保,可能会使公司负责人列入黑名单,影响出行;

6.挂靠代缴社保风险大,可能面临罚款并追究法律责任,等等。

注意了:有10类人,可以不用单位给交社保

图片


热线:4006782020